- Abaqus启动失败怎么回事 06-24 10:12
- ABAQUS如何更改背景颜色 06-24 09:29
- ABAQUS导出计算数据 06-24 09:20
- Abaqus进行切割的操作教程 06-23 18:32
- 谷歌浏览器如何禁止网站显示广告 11-27 18:05
- 火狐浏览器怎么设置拼写检查 11-27 18:05
- 谷歌浏览器如何删除搜索引擎 11-27 18:04
- 火狐浏览器如何设置主页 11-27 17:57
Abaqus如何在曲面上面打孔,还有很多小伙伴不是很了解。这里就为大家带来详细的步骤解析,不知道如何操作的小伙伴快一起来看看吧!
目标:在如图圆管上面打一个六边形孔洞贯穿
建立圆管模型,
Abaqus在 part模块有shape功能,对模型进行cut
blend 等编辑 ……cut模块下有 circular hole功能 不过不能在曲面上面实现
新建一个柱形截面,其截面形状为孔的形状、截面尺寸一致 ,长度保证能穿透圆管厚度……(自己合适的尺寸)
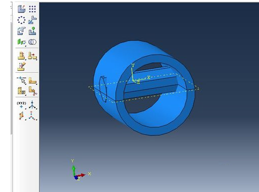
装配两个part
调整位置
如图位置
布尔运算
用圆管减去棱柱
得到最终结果如图
58.55MB / 2025-11-27
146.75MB / 2025-11-27
115.04MB / 2025-11-27
22.19MB / 2025-11-27
27.78MB / 2025-11-27
387.40MB / 2025-11-27
84.55MB / 2025-09-30
248.80MB / 2025-07-09
2.79MB / 2025-10-16
63.90MB / 2025-11-06
1.90MB / 2025-09-07
210.99MB / 2025-06-09
374.16MB / 2025-10-26
京ICP备14006952号-1 京B2-20201630 京网文(2019)3652-335号 沪公网安备 31011202006753号违法和不良信息举报/未成年人举报:[email protected]
CopyRight©2003-2018 违法和不良信息举报(021-54473036) All Right Reserved