- C4D如何把模型转为可编辑对象 07-07 18:26
- C4D如何改变立方体面 07-07 18:08
- C4D变形工具怎么给圆柱体包裹文字 07-07 17:52
- C4D怎么制作金字塔 07-07 15:57
- C4D怎么导入音乐 07-07 15:46
- C4D怎么制作剪纸风格图片 07-07 15:44
- C4D如何创建树木模型 07-07 15:42
- C4D克隆工具如何使用 07-07 10:34
MaxonCinema 4D软件是一款强大的动画三维绘制工具,为用户们提供了丰富的功能。这里为大家带来关于MaxonCinema 4D更改物体默认颜色的操作教程分享,希望可以帮助到大家!
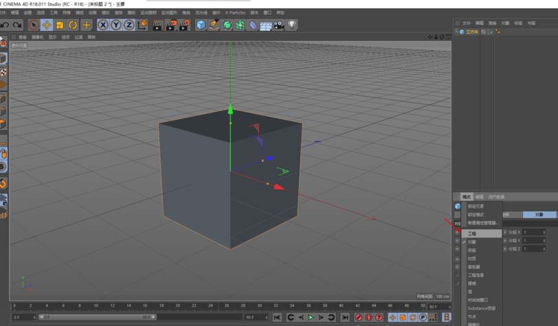
打开C4D软件,新建一个对象;
选择工程;
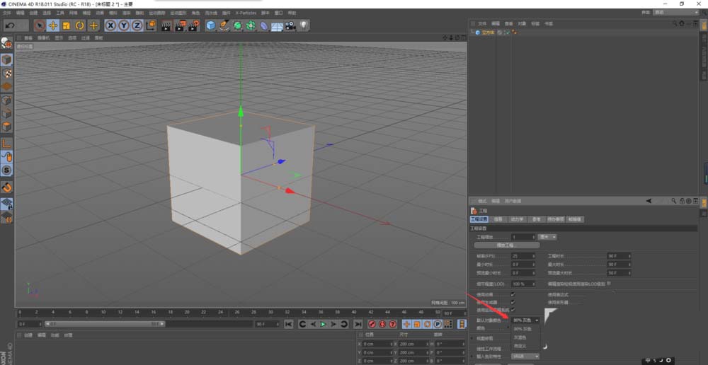
这是80%灰色;
调出自定义; 这是颜色面板;
25MB / 2025-11-28
333.60MB / 2025-11-28
85.30MB / 2025-11-28
318.09MB / 2025-11-28
200.24MB / 2025-11-28
93.76MB / 2025-11-28
197.23MB
2025-11-28
333.60MB
2025-11-28
138.12MB
2025-11-28
85.30MB
2025-11-28
42.30MB
2025-11-28
166.02MB
2025-11-28
84.55MB / 2025-09-30
248.80MB / 2025-07-09
2.79MB / 2025-10-16
63.90MB / 2025-11-06
1.90MB / 2025-09-07
210.99MB / 2025-06-09
374.16MB / 2025-10-26
京ICP备14006952号-1 京B2-20201630 京网文(2019)3652-335号 沪公网安备 31011202006753号违法和不良信息举报/未成年人举报:[email protected]
CopyRight©2003-2018 违法和不良信息举报(021-54473036) All Right Reserved