- C4D如何把模型转为可编辑对象 07-07 18:26
- C4D如何改变立方体面 07-07 18:08
- C4D变形工具怎么给圆柱体包裹文字 07-07 17:52
- C4D怎么制作金字塔 07-07 15:57
- C4D怎么导入音乐 07-07 15:46
- C4D怎么制作剪纸风格图片 07-07 15:44
- C4D如何创建树木模型 07-07 15:42
- C4D克隆工具如何使用 07-07 10:34
MaxonCinema 4D是一款专业的三维动画工具,我们可以绘制各种图形,物品等等。这里为大家带来关于制作一个简单屋顶的详细的步骤分享,快一起来看看吧!
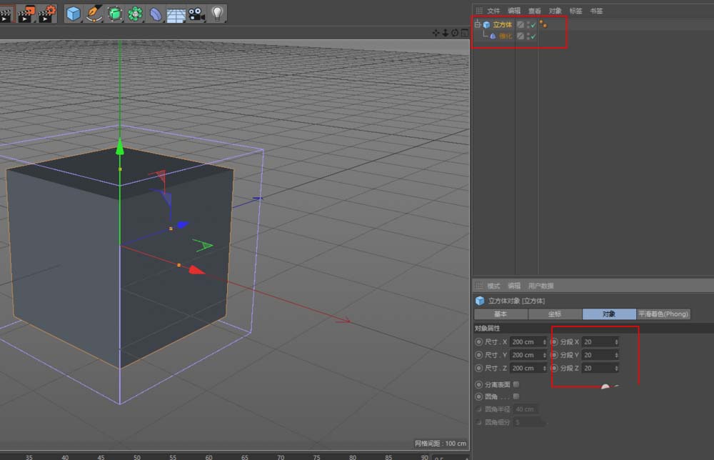
新建立方体;
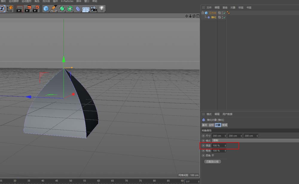
新增-锥化;
调节立方体的分段数,并将锥化效果器放在立方体的子级;
改变锥化属性-强度、弯曲;

再添加一些细节(内部积压+挤压),加材质,可得到一个简单的屋顶。
32.64MB / 2025-11-20
5.67MB / 2025-11-20
3.41MB / 2025-11-20
9.74MB / 2025-11-20
7.79MB / 2025-11-20
1.92MB / 2025-11-20
32.64MB
2025-11-20
5.67MB
2025-11-20
36.42MB
2025-11-20
33.12MB
2025-11-20
3.41MB
2025-11-20
9.74MB
2025-11-20
84.55MB / 2025-09-30
248.80MB / 2025-07-09
2.79MB / 2025-10-16
63.90MB / 2025-11-06
1.90MB / 2025-09-07
210.99MB / 2025-06-09
374.16MB / 2025-10-26
京ICP备14006952号-1 京B2-20201630 京网文(2019)3652-335号 沪公网安备 31011202006753号违法和不良信息举报/未成年人举报:[email protected]
CopyRight©2003-2018 违法和不良信息举报(021-54473036) All Right Reserved