- 3dmax怎么制作出鼠标 07-31 18:26
- 3dmax怎么制作沙发模型 07-31 18:24
- 3dmax制作魔方的方法 07-31 18:20
- 3dmax如何缩放物体 07-31 18:17
- 3dmax怎么贴图 07-31 18:07
- 3DMAX设计出叉子建模 07-31 18:03
- 3dmax2009制作一个时钟的详细步骤 07-31 17:47
- 3dmax捕捉点 02-13 10:17
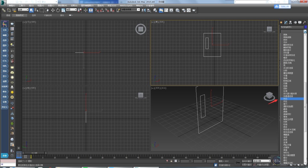
3dmax制作门的具体操作方法是什么呢?很多用户想要使用3dmax制作门,但是不知道具体如何操作。下面带来详细的介绍,想了解的小伙伴快一起来看看吧!
我们需要打开3dmax,然后选择创建面板中选择样条线→矩形工具,在绘图区中绘制出一个矩形
然后我们取消勾选下图中的“开始新图形”选项,然后再绘制出一个矩形
最后在选择修改器列表中选择挤出,然后再根据需要调整一下数量就可以了

153.53MB / 2025-11-25
368KB / 2025-11-25
13.79MB / 2025-11-25
1.10MB / 2025-11-25
132.66MB / 2025-11-25
102.34MB / 2025-11-25
5.03MB
2025-11-25
199.41MB
2025-11-25
153.53MB
2025-11-25
1.06MB
2025-11-25
368KB
2025-11-25
13.79MB
2025-11-25
84.55MB / 2025-09-30
248.80MB / 2025-07-09
2.79MB / 2025-10-16
63.90MB / 2025-11-06
1.90MB / 2025-09-07
210.99MB / 2025-06-09
374.16MB / 2025-10-26
京ICP备14006952号-1 京B2-20201630 京网文(2019)3652-335号 沪公网安备 31011202006753号违法和不良信息举报/未成年人举报:[email protected]
CopyRight©2003-2018 违法和不良信息举报(021-54473036) All Right Reserved