日期:2025-11-08
版本:2.8.1
日期:2025-10-18
版本:3.1.1
日期:2025-10-11
版本:3.7.1
日期:2025-08-09
版本:1.12.1
日期:2025-08-01
版本:2.6.1
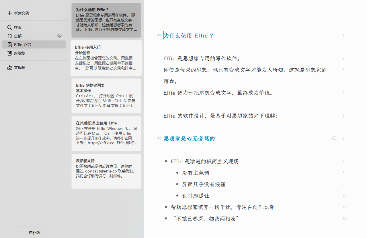
Effie是一款功能强大的写作软件,搭载了标记语法,快捷键排版,文稿卡片随意拖动,实时保存,随写随取,让用户沉浸创作,操作简单,方便快捷,界面简洁,喜欢的小伙伴快来下载吧!
Effie是一款写作软件,帮助用户把思想变成价值,支持写作,随手记录,思维导图的制作,Effie拥有方便的标记语法,让用户写作更便捷,快捷键可设置特定特效,云端存储,跨平台支持。
1、可以帮助用户管理自己的随记内容,可以管理剧本内容;
2、直接在软件编辑故事情节,可以设置大纲;
3、可以将当前的大纲可视化,直接在思维导图查看目录结构;
4、支持搜索功能,输入关键词立即查询编辑的内容;
5、支持回收站功能,临时删除的内容可以直接放到回收站;
6、您可以查看软件描述内容,启动Effie写作软件就可以显示介绍;
7、支持多种类型的编辑方案,可以直接输入,可以添加标记,可以导出笔记;
8、您可以自定义标题,文章类型可以自己设置,可以分类管理协作内容;
9、可以通过Effie临时记录自己公司的一些事情,可以记录商业计划;
10、可以在软件创作,可以在软件写日记,可以编辑随笔;
日期:2025-11-08
版本:2.8.1
日期:2025-10-18
版本:3.1.1
日期:2025-10-11
版本:3.7.1
日期:2025-08-09
版本:1.12.1
日期:2025-08-01
版本:2.6.1
壹写作32位5.1.1.0
下载墨者写作旧版本
下载岸途写作v3.0.3
下载小黑屋云写作6.2.2.0
下载PeaZip压缩工具
下载优路教育电脑版5.2.1.0
下载猎豹浏览器最新
下载芯象导播24.7.8.0
下载1.52MB
2025-11-24
18.61MB
2025-11-24
55.73MB
2025-11-24
1.12MB
2025-11-24
131.12MB
2025-11-24
57.18MB
2025-11-24
84.55MB / 2025-09-30
248.80MB / 2025-07-09
2.79MB / 2025-10-16
63.90MB / 2025-11-06
1.90MB / 2025-09-07
210.99MB / 2025-06-09
374.16MB / 2025-10-26
京ICP备14006952号-1 京B2-20201630 京网文(2019)3652-335号 沪公网安备 31011202006753号违法和不良信息举报/未成年人举报:[email protected]
CopyRight©2003-2018 违法和不良信息举报(021-54473036) All Right Reserved
玩家点评 (0人参与,0条评论)
热门评论
全部评论