- 3Ds MAX中vray材质球不够用怎么办 07-31 17:49
- 3Ds MAX如何使用弯曲修改器 07-31 17:45
- 3Ds MAX如何使用网格导出功能 07-31 17:43
- 3Ds MAX如何使用附加功能的图文 07-31 17:31
- 3Ds MAX怎么展开UV图 07-31 17:25
- 3Ds MAX如何挤出图形 07-31 17:18
- 3DS MAX如何解组对象 07-31 17:09
- 3Ds MAX如何使用专业优化 07-31 17:07
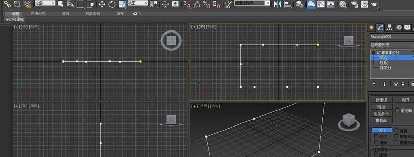
3Ds MAX线条如何添加顶点并编辑的详细操作步骤,还有不少小伙伴不是很清楚。下面为大家带来关于线条添加顶点并编辑的详细教程分享,想了解的小伙伴快一起来看看吧!
1、打开3Ds MAX软件
2、用图形绘制出一个矩形
3、选择矩形,右击鼠标,将矩形转换成可编辑样条线
4、进入顶点层级
5、将界面往下拉,找到优化命令
6、在需要添加顶点的位置添加顶点
7、可以用移动工具移动选择的顶点,对顶点进行编辑
55.73MB / 2025-11-24
1.12MB / 2025-11-24
131.12MB / 2025-11-24
57.18MB / 2025-11-24
47.76MB / 2025-11-24
12.02MB / 2025-11-24
1.52MB
2025-11-24
18.61MB
2025-11-24
55.73MB
2025-11-24
1.12MB
2025-11-24
131.12MB
2025-11-24
57.18MB
2025-11-24
84.55MB / 2025-09-30
248.80MB / 2025-07-09
2.79MB / 2025-10-16
63.90MB / 2025-11-06
1.90MB / 2025-09-07
210.99MB / 2025-06-09
374.16MB / 2025-10-26
京ICP备14006952号-1 京B2-20201630 京网文(2019)3652-335号 沪公网安备 31011202006753号违法和不良信息举报/未成年人举报:[email protected]
CopyRight©2003-2018 违法和不良信息举报(021-54473036) All Right Reserved