- 3Ds MAX中vray材质球不够用怎么办 07-31 17:49
- 3Ds MAX如何使用弯曲修改器 07-31 17:45
- 3Ds MAX如何使用网格导出功能 07-31 17:43
- 3Ds MAX如何使用附加功能的图文 07-31 17:31
- 3Ds MAX如何挤出图形 07-31 17:18
- 3Ds MAX线条如何添加顶点并编辑 07-31 17:15
- 3DS MAX如何解组对象 07-31 17:09
- 3Ds MAX如何使用专业优化 07-31 17:07
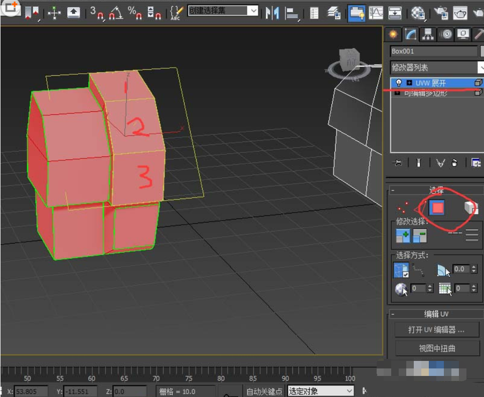
3Ds MAX怎么展开UV图,你知道吗?本文为大家带来关于3Ds MAX如何展开UV图的详细步骤分享,还不知道如何操作的小伙伴快一起来看看吧!
1、首先打开3Ds MAX软件,添加一个uvw展开命令
2、打开uvw展开选择面模式选择要分开的面123为例
3、往下拖有个剥点击快速剥命令
4、选中每个分开的面,最好松弛一下
5、展好uv之后,工具渲染uv模板,面与面不要重叠,
6、保存为jpeg模式到桌面
7、导入到ps画好贴图,保存为TGA模式
8、打开max材质编辑器,将导出的TGA拖到材质球,然后直接拖到模型,渲染完成。
55.73MB / 2025-11-24
1.12MB / 2025-11-24
131.12MB / 2025-11-24
57.18MB / 2025-11-24
47.76MB / 2025-11-24
12.02MB / 2025-11-24
1.52MB
2025-11-24
18.61MB
2025-11-24
55.73MB
2025-11-24
1.12MB
2025-11-24
131.12MB
2025-11-24
57.18MB
2025-11-24
84.55MB / 2025-09-30
248.80MB / 2025-07-09
2.79MB / 2025-10-16
63.90MB / 2025-11-06
1.90MB / 2025-09-07
210.99MB / 2025-06-09
374.16MB / 2025-10-26
京ICP备14006952号-1 京B2-20201630 京网文(2019)3652-335号 沪公网安备 31011202006753号违法和不良信息举报/未成年人举报:[email protected]
CopyRight©2003-2018 违法和不良信息举报(021-54473036) All Right Reserved